在线留言 网站地图 RSS|XML 您好,欢迎访问兰州梦得来化工有限公司网站!
咨询热线-18919836718
联系我们Contact us
全国咨询热线18919836718

兰州梦得来化工有限公司

公司座机:0931-2880908

兰州分公司

联系电话:13359318987

新疆分公司

联系电话:13565952159

联系电话:18999220025

公司传真:0931-2863958

公司网址:www.mendly.cn

公司地址:甘肃省兰州市七里河区王家堡92号

工业防护涂料

泽普环氧灌浆材料

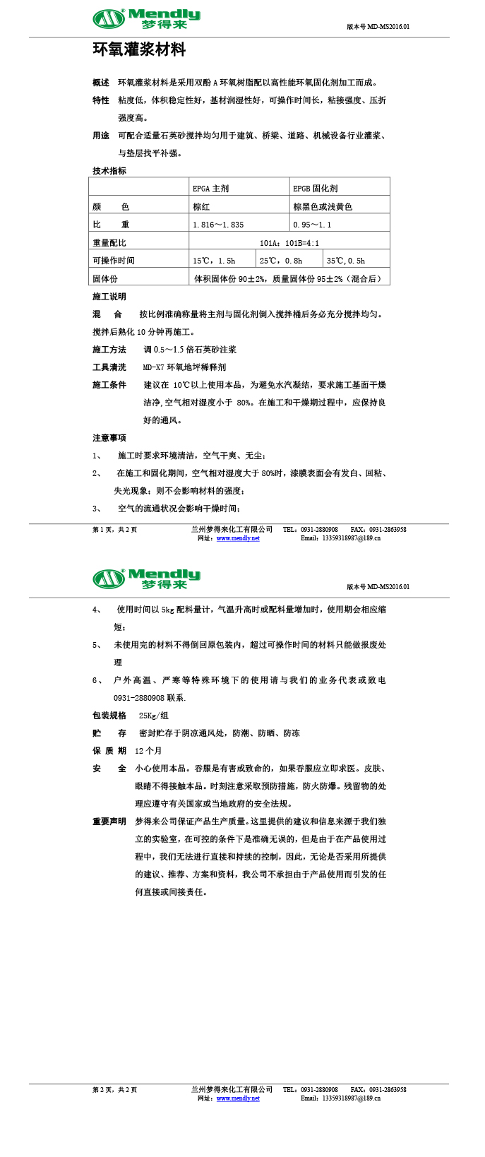
代替水泥灌浆材料的化学物质。用于水坝、矿山、铁道、地下坑道等工程建设的防渗、堵漏和加固  。主要有环氧树脂、聚氨酯、聚丙烯酰胺、聚甲基丙烯酸酯等。环氧灌浆料包括A、B(固化剂等)、C(填料骨料等)三组分,也可根据具体使用情况调整配方,改进工艺,以满足不同要求或突出某部分性能。常规使用时,将各组分完全混合后即可进行灌浆操作。

在线咨询全国热线
13359318987

环氧灌浆材料

代替水泥灌浆材料的化学物质。用于水坝、矿山、铁道、地下坑道等工程建设的防渗、堵漏和加固  。主要有环氧树脂、聚氨酯、聚丙烯酰胺、聚甲基丙烯酸酯等。

环氧灌浆料包括A、B(固化剂等)、C(填料骨料等)三组分,也可根据具体使用情况调整配方,改进工艺,以满足不同要求或突出某部分性能。常规使用时,将各组分完全混合后即可进行灌浆操作。

如果施工温度低于15度,也可以施工,但强度上来较慢,一般3天也可以达到。并不影响最后的性能。

产品特性

(1) 高强早强具有优于水泥基材料的抗压、粘结等力学性能,更高的早期强度。

(2) 无收缩确保灌浆层最终成型后与承载面完全接触,保证设备安装的高度。

(3) 抗蠕变在-40℃至+80℃冻融交替、振动受压的恶劣物理工况下长期使用而无塑性变形。

(4) 高韧性可化解由动设备传递来的可能使水泥基灌浆层爆裂的动荷载。

(5) 耐腐蚀可承受酸、碱、盐、油脂等化学品长期接触腐蚀。

产品物性

(标准固化条件:25℃,相对湿度50%,养护7天以上)

(1) 比重(密度) 1.2~2.0,常规值1.8 g/cm3,依配方不同,与填料及骨料含量呈正相关关系,

(2) 外观常规产品固化成型后为棕褐色固体,也可定制其他颜色,外露表面有光滑平亮效果。

(3) 适用期(25℃) 1~2小时,与一次搅拌浇筑量呈正相关关系。

(4) 放热峰 30℃~70℃,与填料及骨料含量大体呈负相关关系。

(5) 受压蠕变(25℃)受压状态下,半年内<1.0×10-3mm/mm。

(6) 热膨胀系数(0℃~60℃)完全固化成型后(大于7天)在10~50×10-6mm/mm/℃之间。

安全性

采用无毒无挥发配方,对环境和人体友好,但对个别人的肤质有轻微刺激性,应避免与皮肤长期接触,使用时应佩带必要防护并保持环境通风,接触皮肤后应及时洗净,如溅入眼内应立即用大量清水冲洗,如有误食口服,请立刻饮水催吐并延医治疗。

包装及存放

常规液体组分采用铁桶或塑料桶,固体组分采用塑料袋或纸塑复合袋包装,也可根据需要定制。

应满足一般化学品阴凉、干燥、密闭、通风的储存条件,因为化学性质的稳定,产品在正常条件下至少可存放一年以上,逾期经检验无碍后仍可使用。

环氧树脂灌浆料施工方案

1.表面预处理 接触环氧树脂灌浆料的混凝土表面,须凿除其表层浮浆并露出坚实基层,保证灌浆面清洁、干燥、无油脂。混凝土接合面外边缘磨出25mm厚倒角边,以增大边缘处灌浆料与基础粘合面积,需粘合的金属表面还应无锈蚀(达到SSPC、SP6的光洁度要求)。

2.施工温度 环境温度包括混凝土基础及空气温度,为获得更佳的工作状态,灌浆前必须将材料在15-25°C环境下放置24小时,施工时及随后24小时内环境温度控制15-32°C,20°C最为适宜。夏季施 工避免中午高温,必要时应搭建遮阳棚;冬季气温较低时,应在灌浆区域搭 建暖棚升温,保证施工环境温度大于15°C,施工宜选择中午。

3.混合 用手提式搅拌器(200-250rpm)充分混合A(树脂)、B(硬化剂)约3分钟;2、在低速大功率搅拌机(15-20rpm)中加入C(填料)使与之A、B混合物混合,充分搅拌至骨科全部浸润即完成,约需5-10分钟;在气温较低时为了保证混合物的流淌性,可以适当减少C(填料)的用量。

4. 环氧灌浆料灌浆应从一侧灌向另一侧;灌浆过程中可挤压但勿震捣,以避免夹杂空气滞留其中;灌浆距离大于1.5m时,应使用高位灌浆漏斗法,利用重力压差原理辅助灌浆。灌浆工作必须连续尽快完成。单次灌浆层厚度控制在25mm至35mm间;单次螺栓孔灌浆深度小于1500mm;灌浆体积超过1.8m×1.8m×150mm时需用泡沫板于基础面粘置伸缩缝预留条,灌浆终凝后将其表面部分抠除,再采用环氧密封肢封闭制作性伸缩缝。

5. 检查密实: 灌浆结束后,用铁锤敲击设备基板:如发出叮叮声则表明灌浆层密实,如发出咚咚声则表明灌浆层空鼓。

6.表面收光及拆模: 灌浆后及在环氧灌浆料初凝前,为达到美观效果,可将暴露的表面用灰刀收光;终凝后,即可拆模。 以上数据仅供参考,使用前请务必实验相关性能。有任何问题请直接联系我公司技术人员解决。

本文标签:污水池膜结构